首页
水稻所历史集萃
本所概况
水稻所简介
水稻所职责
现任领导
历任领导
发展历程
机构设置
联系我们
研究队伍
总体介绍
研究团队
四川省劳模工作室
科研成果
获奖成果
科研项目
审定品种
品种保护
近期论文
授权专利
其他奖项
研究生培养
培养概况
专业设置
导师信息
在读研究生
研途风采
毕业研究生
研究生获奖
招生信息
就业信息
党建工作
支部建设
党建风采
学习资料
合作交流
国内外交流
学术活动
校友会
研究中心
水稻基因资源研究中心
水稻品种改良研究中心
水稻产业技术研究中心
农科教研究中心
合成生物学和基因编辑中心
实验平台
米质检测平台
重金属检测平台
农药残留检测平台
品种DUS测定平台
DNA指纹测定平台
创新基地平台
省重点实验室
教育部重点实验室
四川省农业生物技术工程研究中心
西南作物基因资源发掘与利用国家重点实验室
四川省国际科技合作基地
下载专区
教师专用
学生专用
新闻中心
通知公告
新闻动态
行业动态
当前位置:
首页
>
通知公告
>
正文
>
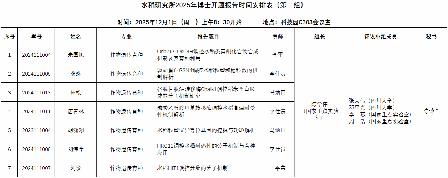
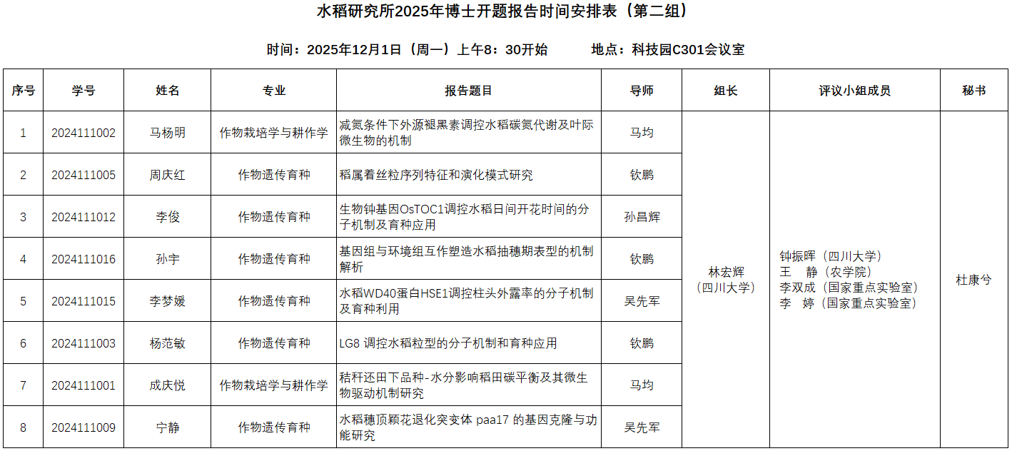
水稻研究所2025年博士开题报告时间安排
时间: 2025-11-27 点击次数:
次 作者:
上一篇:2025年申请审核制和硕博连读博士招生复试安排
下一篇:2025-2026-1学期水稻研究所硕士研究生专业实践考核安排表